2025年美国留学市场怎么样
来源:昌达文凭网 发表时间:2025-09-27 浏览:156次
2025年美国留学市场怎么样
2025年的美国留学市场正处于一个机遇与挑战并存的关键时期。一方面,顶尖大学的竞争依然激烈,但许多院校的扩招可能带来了新的机会;另一方面,签证等政策的不确定性要求申请者需要更具策略性地进行规划。
2025年的美国留学市场正处于一个机遇与挑战并存的关键时期。一方面,顶尖大学的竞争依然激烈,但许多院校的扩招可能带来了新的机会;另一方面,签证等政策的不确定性要求申请者需要更具策略性地进行规划。
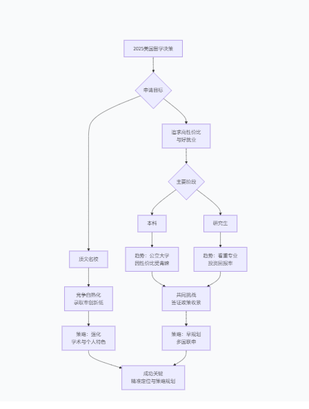
下面这个流程图可以帮你快速了解在做留学决策时需要权衡的核心要素。

竞争格局:扩招与激烈竞争并存 申请美国大学呈现出一种复杂的局面。一方面,Common App的数据显示,申请总量和人均申请学校数量都在增长,意味着竞争更加激烈-3-8。尤其是顶尖名校,录取率持续处于低位,例如普林斯顿大学的录取率已跌破4.5%-6。

竞争格局:扩招与激烈竞争并存 申请美国大学呈现出一种复杂的局面。一方面,Common App的数据显示,申请总量和人均申请学校数量都在增长,意味着竞争更加激烈-3-8。尤其是顶尖名校,录取率持续处于低位,例如普林斯顿大学的录取率已跌破4.5%-6。
但另一方面,一个重要的新趋势是很多知名大学正在扩招-7。例如,耶鲁大学、普林斯顿大学等私立名校,以及加州大学系统、佐治亚理工学院等公立大学都宣布了扩招计划-7。这为申请者提供了更多的名额机会。 不过,需要注意的是,有预测指出2025年秋季新入学的国际学生人数可能会有较大降幅-4-10。这主要与签证政策等因素有关,但大学方的扩招努力可能在某种程度上对冲这部分影响。
热门专业与选校逻辑转变 在选择专业和学校时,趋势变化非常明显: • STEM领域持续热门:科学、技术、工程和数学专业因其36个月的OPT实习期、良好的就业前景和高薪资水平,依然是国际学生的首选-3-5。人工智能、数据科学、生物医学、绿色能源等是其中的热门方向-5。
“性价比”与“职业回报”成为核心考量:特别是在研究生阶段,申请者越来越务实-1。大家会仔细计算学费与毕业后薪资的“回本周期”,而不仅仅是看大学排名-1。因此,一些虽然综合排名不高,但地理位置优越、就业率高的学校(如圣何塞州立大学对于计算机专业学生)变得更具吸引力-1。 • 人文社科专业有所回暖:美国社会对批判性思维和跨文化交流能力的重视,让人文社科专业的价值被重新审视
总的来说,2025年申请美国留学,盲目追求排名的时代已经过去。无论是选校还是专业,精准的个性化定位才是成功的关键。
希望这些信息能帮助你更好地规划。如果你能分享一下你目前所处的学习阶段(比如是计划读本科还是研究生)或者感兴趣的专业方向,或许我可以提供更具针对性的分析。
上一篇:英国是数学能力最差的国家之一
下一篇:德国汉诺威大学的留学攻略
相关推荐
- 德国汉诺威大学的留学攻略
- 去德国海德堡大学留学怎么样
- Technische Universitat Chemnitz Diploma德国开姆尼
- Goethe-Zertifikat B1 Diploma德国歌德证书B1
- 定制德国柏林媒体设计学院毕业证书MediaDesign Hochsc
- Heidelberg University Ruprecht-Karls-Universit&
- Universität Hannover Diploma德国汉诺威大
- Bielefeld University Diploma德国比勒费尔德大学毕业
- 2025年美国留学市场怎么样
- 德国安哈尔特应用技术大学留学适合哪些人群?
- Folkwang Universitt der Künste Diploma德国富克旺
- Universität Hamburg Diploma德国汉堡大学毕